编者按:我国力争2030年前实现碳达峰、2060年前实现碳中和,是党中央经过深思熟虑作出的重大战略决策,事关中华民族永续发展和构建人类命运共同体。能源领域碳排放总量大、占比高,是实现绿色低碳转型和高质量发展的关键。公司能源业务部成立了以部门领导为龙头、以青年党员为骨干的“3060”研究小组,贯彻新发展理念和能源安全新战略,对以新能源为主体的新型电力系统、碳排放和水电、新能源、核电、储能、煤炭等方面高质量发展进行了探索性研究,以推动构建清洁低碳安全高效的能源体系。为促进研究成果的应用,本公众号将核心研究成果以系列文章的形式陆续刊发,供业界同仁参考。
“两个构建”背景下核电“数智化”发展思路与路径研究
黄文 丁岚 柴进进
摘要:在我国能源和电力产业,“数智化”因对能源要素配置效率优化、供需匹配协调、综合能效提升乃至“两个构建”实施成效的关键作用,长期以来备受各方关注。但在核电领域,对于“数智化”发展总体目标和实施路径的研究一直被忽视。鉴于此,本文在总结相关行业经验的基础上,总结提出核电“数智化”发展的总体目标及相关要素,并以当前我国核电发展现状及“数智化”的关键需求为切入点,探讨形成了近期我国核电“数智化”发展实施路径。
关键词:核电;“数智化”;总体目标;BRK模型;发展路径
一、引言
当前我国能源和电力产业正在经历“百年未有之大变局”,在国家“碳达峰、碳中和”重大战略决策指导下,以“两个构建”(构建清洁低碳安全高效的能源体系、构建新能源占比逐渐提高/以新能源为主体的新型电力系统)为重点任务的能源绿色低碳转型行动正稳步推进[1]。总结世界能源低碳转型的历史经验,其往往与科技革命相伴相生、融合并进,以工艺技术的不断创新和产业模式的升级再造等,在能源低碳转型同时实现效率提升,推进社会生产力发展[2]。如能源从木柴到煤炭、煤炭到石油及电力的低碳转型分别与两次革命中蒸汽机以及内燃机、发电机的发明和广泛应用密不可分[3]。
目前,全球新一轮科技革命正当其时,以大数据、云计算、物联网、移动互联网、人工智能等为代表的“数智化”(数字化、网络化、智能化)技术及产业正不断壮大,已实际成为这一轮变革的核心驱动和关键内容。在我国,“数智化”技术也在全面渗透基础工业及经济社会发展,不仅全面影响和改变了人们的生产生活方式,并已催生和推动我国数字经济向更繁荣、更深化和更规范的阶段发展[4]。
在我国能源和电力产业,“数智化”也因对能源要素配置效率优化、供需匹配协调、综合能效提升乃至“两个构建”实施成效的关键作用,长期以来备受各方关注。围绕如何通过“数智化”发展促进我国能源低碳转型,不少学者及相关机构已开展了大量研究。具体研究分为三类,第一类是以能源互联网框架下的综合能源系统为载体,聚焦“数智化”技术对多能源参与调节的支撑作用[5-7],保障能源安全供应和高效匹配;第二类是以“双碳目标”下新型电力市场为载体,研究能源系统和市场数据的互联互通、有机耦合[8-10],实现系统能效和市场绩效提升;第三类则从“数智化”自身出发,对在能源各行业的相关理念、关键技术及应用前景进行阐述[11-13]。目前这些研究多关注于能源流通和消费领域,如电网和电力市场,生产领域则以火电、可再生能源或围绕其建立的综合能源系统为主要研究对象,如“源网荷储”“风光水火储”等,对核电“数智化”发展的研究分析相对较少。
现有对核电“数智化”发展的研究,集中在各核电集团运行技术部门或核电运营单位开展。如汪映荣、徐国彬、伍吉泽和干依燃等[14-17]分别论述了数字化核电厂的定义、5层模型、功能架构和关键技术等。潘保林、王谦和张陆洋等[18-20]分别研究分析了数字孪生、智能技术和5G通信技术等在核电领域中的可能应用场景。邱杰峰和孙宇[21-22]分别针对核电具体堆型(“华龙一号”)及建设阶段进行了数字化实践探索。孙奇[23]提出了智能核电理念、全过程实施总体架构及部分应用方向。但归纳总结相关调研文献,研究内容多集中在“数智化”技术在核电行业本身的应用方向及相应的功能前景,对核电“数智化”发展总体目标和实施路径的研究受到忽视。本文尝试从该视角出发,在总结相关行业经验的基础上,总结提出核电“数智化”发展的总体目标及相关要素,并以当前我国核电发展现状及“数智化”的关键需求为切入点,探讨形成近期我国核电“数智化”发展实施路径。
二、电力行业对数字化和智能化的界定及理解
数字化电厂的概念早在20世纪末就已出现,早期电厂采用了数字化控制技术,就可算作数字化电厂。2012年我国电力行业标准《火力发电厂热工自动化术语》(DL/T701-2012)仍部分沿用了该传统思路,将数字化电厂定义为“电厂数字化达到一定程度后的概念。电厂各级控制和管理系统(包括现场设备等基础单元)均进入数字化后称为数字化电厂”。
随着信息技术对电力生产过程效能的提升,逐渐为电力行业所认识和关注,电厂智能化的概念也就在2010年前后应运而生。《火力发电厂热工自动化术语》对电厂智能化的定义是,“广泛采用现代信息处理和通信技术、智能传感技术、智能执行机构技术,以及智能控制方法和管理决策技术,最大限度达到电厂安全、高效、环保运行状态的过程”,此时电厂智能化的概念仍较模糊且只针对电厂运行阶段。2018年中国电力企业联合会以团标形式[24],对智能化电厂定义做了进一步补充,提出电厂智能化是“在广泛采用现代数字信息处理和通信技术基础上,集成智能的传感与执行、控制和管理等技术,达到更安全、高效、环保运行,与智能电网及需求侧相互协调,与社会资源和环境相互融合的发展过程”,并提出其“是数字化电厂的延伸与发展,其功能需求应包括建设(设计、安装、调试)、运行(过程监测、控制、操作)、维修(维护、检修)、生产和资产管理过程的智能化、信息化、可视化、高安全性等特点”,要求“实现全厂设备全生命周期(设计、制造、建设、运行、退役)数据的数字化,通过高度自动化、功能融合、信息共享的一体化平台管控,达到电厂安全、经济和环保指标综合最优目标”。
近年来,随着数字孪生、虚拟现实和人工智能等新型信息技术的提出和广为人知,从各类调研文献中发现[11-17],传统的数字化电厂定义已逐渐被放弃。对于新型数字化电厂,电厂“数字化”已逐渐由单纯的控制管理工具,变为一种可提供电厂各类管理应用和业务数据处理的平台,甚至是电厂发展新业态如产业上下游工业物联、区域协同增值服务等的重要载体;其发展目标不仅已远超越传统定义的框架,功能内容甚至有望延伸至电厂乃至行业的范畴之外。
在数字化电厂功能边界大幅外延的情况下,电厂智能化作为其高级形态,两者的差异将集中在智能化技术如人工智能、机器人,是否得到全面应用,是否实现全局感知及智能决策。基于该视角,数字化电厂可视作智能化应用程度低、全局感知主要依赖于人、决策模式仍按预定编程等的“基础版”智能化电厂。
而处于两者之间的电厂网络化,实为数字化电厂升级至智能化电厂的必经之阶段。网络化并不特指工业互联网、物联网或其集合体,而是一种跨专业、跨领域、跨区域的协同发展状态。该状态下可引入挖掘外部数据,支持人工智能、机器人等智能化技术深度学习并扩展,从而实现更大范围内的态势认知感知、智能决策的综合最优化,从而完成升级过程。
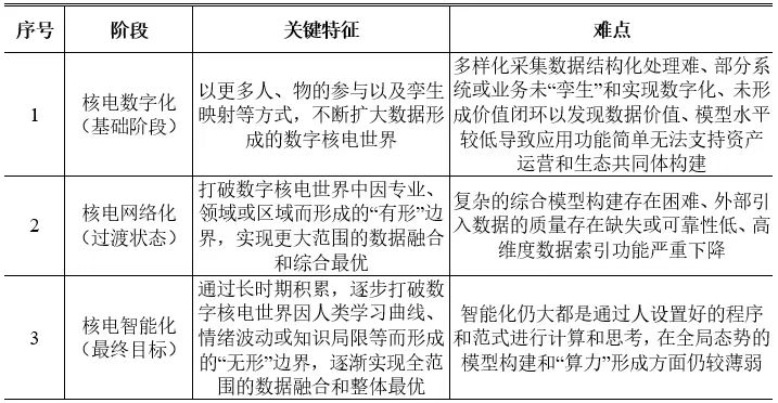
三、核电“数智化”总体目标及相关要素研究
(一)核电“数智化”发展的总体目标
参考其他行业对数字化、智能化电厂发展目标的界定,并结合此次对国内外核电“数智化”发展现状的调研[15][21][23-24],本文也将核电“数智化”发展的总体目标分为3个阶段,即数字化、网络化和智能化。
1.核电数字化。总体目标:在安全高效专业的计算平台上,基于大量丰富的基础数据,通过先进的数值算法、对标建模、三维仿真模型和可视化技术,逐步建立针对核电全生命周期、涵盖各项业务和经营管理的数字化应用,既可实现全面精确直观的表现、计算和预测真实核电厂的主要性能、参数和行为等,还能通过生产数据的高效迭代和精确还原等,反馈并帮助核电进行全面的优化和提升。而随着核电数字化应用的增加,部分应用可根据涉及内容和相应权限,通过云端,服务于行业部门、地方政府、核电集团和产业链相关企业。
2.核电网络化。总体目标:基于我国已形成的工业互联网或物联网等,在核电内部针对数字化基础较完备的局部(某系统、某业务或某厂址)等,实现对局部以外数据的挖掘和接口,通过协同探索实践,逐步建立跨专业、跨领域、跨区域的数字模型及实现平台内的运转;最终在数字化平台上,形成具有协同性质的综合应用系统及其发展完善机制。
3.核电智能化。总体目标:在核电内部数字化网络化基础总体完备的条件下,推进实现“外部接口-数据收集挖掘-综合建模”到“外部接口-再收集挖掘-模型扩展”等循环流程的数字化,在流程中全面应用智能化技术;通过态势认知感知和智能决策等的专业综合化、领域联合化和区域扩大化,实现核电智能化,即能够自学习数据、自适应流程、自寻优决策;结合各用户服务的定制化要求,辅助核电厂、核电厂群、核电集团和核电产业与相关产业领域及所在区域范围形成整体最优化的发展局面。
各阶段的关键特征和难点[25-27]见下表1。
表1 核电“数智化”发展的总体目标及关键特征等

(二)核电“数智化”发展的实施步骤
核电是一个极其复杂的人机系统,其规划、建设、运行和退役等方面均表现出超常复杂性和集成性[28],也决定了其“数智化”的难度和强度远超一般的工业基础设施[23]。因此,核电“数智化”发展的各阶段目标不仅难以“一蹴而就”,还应努力实现与我国工业、能源和电力领域“数智化”的同步发展和相辅相成。
基于上述3个阶段的总体目标、特征和难点等,本文建议核电“数智化”发展分为6个步骤进行实施。具体见下表2。
表2 核电“数智化”发展的实施步骤

(三)核电“数智化”发展的初步模型
鉴于核电相关专业的数量庞大、涉及领域和区域较多,各局部已有的“数智化”基础及进展程度也参差不齐,因此在实际发展中,核电“数智化”发展各步骤并非简单的串行或并行关系[23]。虽然单一系统、业务或厂址的“数智化”模型较为清晰(见图1),但经过大量的局部内容累加迭代后,整体上呈现出或串行、或并行、或交叉甚至当前难以估计的超级复杂进程。而这也是核电“数智化”具有超高难度和强度的主要原因。

图1 局部及扩大的核电“数智化”流程图
以核电内互联物联、并助力我国数字经济发展为理论指导[29],基于我国“数智化”技术发展现状、核电产品全周期管理、核电工程各阶段工作内容以及价值管理和价值闭环的技术方法[30][31][32],本文提出核电行业“数智化”转型发展BRK模型及其结构示意图(见图2)。该模型的架构内容涵盖规划、建设、运行和退役等核电工作阶段;各阶段要素包括规划、选址和投资,设计、采购和施工,能源市场、运行和维护,设施评估、延寿和退役。

图2 核电“数智化”发展BRK模型结构示意图
四、我国核电“数智化”发展路径的思路探讨
(一)“强主板”,优化精细管理和创新发展模式
经过多年的努力,当前我国核电行业在研发数字化堆芯平台以精细化分析预测实体反应堆、基于核电三维数字化模型及异地协同平台优化设计和减少错误、机组运行和重大设备在线监控和安全诊断、利用视觉或虚拟仿真技术提前开展安装维修过程验证、建立数字档案馆并推动数字化移交以加强数据管理等方面,已取得较大突破及一大批成果,部分专业或领域甚至已进入数字化3.0阶段。未来我国核电“数智化”发展应立足于相关专业或领域的较好基础,进一步拓展“数智化”实践应用的广度和深度,如各局部联合发力、逐渐将数字化堆芯平台扩展应用至核电厂/“核电厂+厂址”整体,同时推动核电网络化和智能化技术发展,实现已有核电厂的优化精细管理和新建核电厂的新型建设模式(见图3)。

图3 核电厂新型建设模式的设想[33]
(二) “补短板”,汇聚挖掘数据和融入对接外部
但应看到,相比国际核电和国内电网等行业的先进代表[34-35](相关行业先进代表相关调研内容见表3),我国核电“数智化”在全域数据汇聚、电厂数据挖掘和融入对接外部“数智化”发展方面仍然存在不足。未来核电“数智化”应致力在内部打破行业及企业数据梗阻、推动数字孪生技术在核电厂应用、推动全过程数字化移交、形成安全可靠统一的通用数据库和各有特色的可调用专有数据;在外部积极融入数字电网和对接数字政府等方面,解决核电已面临或即将面临的电力比重提高导致消纳受限(沿海4个省份2021年核电电量占比已接近或超过20%)、常规的项目开发模式对规划装机目标完成支撑不足、在属地化能源链中角色定位狭窄等问题[36],以期相关内容在短期内能够产生经济收益或管理效益。
表3:相关行业先进代表的“数智化”发展[34-35]

(三) “树样板”,加快核电“数智化”示范区建设
工业、能源和电力“数智化”发展是一项长期工程。即使是在该领域处于相对领先地位的欧美地区,也仅是部分国家能够在“数智化”发展部分领域,能够具有一定预见性和引导性,且仍需始终保持高昂的资金投入,如仅2021年美国参议院批准了2500亿美元投资,用于提升高性能计算、先进计算机硬件、人工智能和机器学习等重点基础领域[37]。而核电作为高科技密集产业,“数智化”难度不仅远超一般的能源和电力工业,其发展将需要也必将拉动一批相关产业的“数智化”转型发展。因此,核电应充分借鉴全球工业、能源和电力“数智化”发展的经验,发挥综合性集成优势,以关键系统、核心业务或重点厂址/电厂为抓手,加快核电“数智化”示范区建设,力争在局部先行打通“数字化-网络化-智能化”的实施步骤;并通过“聚焦点、穿好线、带动面”的方式,衔接配套产业链和带动相关专业或领域“数智化”发展。
五、结论及政策建议
(一) 近期我国核电“数智化”发展的路径选择
参考本文提出的我国核电“数智化”发展BRK模型,并兼顾“数智化”技术更新等因素,本文在发展路径主要思路的基础上,保守提出了近期我国核电“数智化”发展的主要路径:
1.打造数据基础:应加快推进数据直接采集和核电厂数字孪生,逐步汇聚核电全域数据,初步形成数据中心,打造“数智化”发展基础。
2.统筹数字平台:探索多种类合作方式,与我国领先IT企业联合研发开放、开源的核电行业数字化平台,并持续将行业场景与ICT技术结合,丰富平台应用。
3.局部价值闭环:围绕我国核电发展的关键影响因素如堆型和厂址安全、前期工作推进和电力消纳等,逐步建立与已有数字化堆芯平台以及数字中国、数字政府或数字电网等的连接,打造核电相关服务,以经济收益或管理效益打通价值闭环,并以创新促进我国核电高质量发展。
4.构建安全防护:核电“数智化”发展对于核电安全既是机会也是挑战。核电行业应加快形成对影响核安全的数据安全、网络安全和智能安全等技术新高地的自主研发能力,培育契合核安全的“数智化”文化理念,避免在核安全方面留下缺陷和隐患。
(二)政策建议
1.制定中长期战略。核电“数智化”发展是一项长期工程,其未来发展情况与当前发展决策密切相关。建议尽快制定核电“数智化”发展中长期战略,研究制定关键“数智化”技术的发展路线图。
2.加强标准化管理。数据和平台是核电“数智化”发展的基础资源,这些基础资源的共享必须基于统一的标准体系。建议要提前布局相应标准体系的建设,适时总结行业内部实践经验,逐步形成与国家统一、与国际接轨、有利于推动核电发展的“数智化”标准体系。
3.推动示范区建设。对在局部先行打通“数字化-网络化-智能化”的实施步骤,且能够实现与数字制造、数字电网、数字政府和数字中国等相关领域整体协同发展的核电“数智化”示范区建设,建议研究设立专项支持或给予其他政策支持。
参考文献
[1]国务院.关于印发2030年前碳达峰行动方案的通知[OL].中国政府网,2021-10-26.
http://www.gov.cn/zhengce/content/2021-10/26/content_5644984.htm.
[2]马丽梅,史丹,裴庆冰.中国能源低碳转型(2015—2050):可再生能源发展与可行路径[J].中国人口•资源与环境,2018,28(02):8-18.
[3]孙肖阳.中国能源转型及政策研究[D].中国石油大学(北京),2017.
[4]国务院.关于印发“十四五”数字经济发展规划的通知[OL]. 中国政府网,2021-12-12.
http://www.gov.cn/zhengce/zhengceku/2022-01/12/content_5667817.htm.
[5]王成山,董博,于浩,吴建中,严晋跃,李鹏.智慧城市综合能源系统数字孪生技术及应用[J].中国电机工程学报,2021,41(05):1597-1608.
[6]周佳威.基于综合能源服务平台的智慧用能系统构建与应用[J].电工技术,
2021(01):92-93.
[7]王立文,岳阳.智慧综合能源服务云平台建设与运营[J].电力设备管理,2021(07):160-162.
[8]刘钊.能源和数字革命背景下能源系统与信息技术融合的技术架构研究[J].电工材料,2019(06):23-26.
[9]杨锦春.能源互联网:资源配置与产业优化研究[D].上海社会科学院,2019.
[10]李颖杰,温启良.综合能源系统与能源互联网的合并[J].电子技术与软件工程,2018(24):253.
[11]朱宁.火电智能化体系架构和重点环节应用[J].中国能源,2020,42(08):9-12.
[12]罗浩,王文超,李佳栋,刘敏琦.浅谈近代智能化技术在水电工程中的应用[J].四川水力发电,2020,39(04):127-130.
[13]黄伟伟.光伏电站智能化运维探析[J].智能城市,2021,7(09):67-68.
[14] 汪映荣,许修亮,曹姝媛.数字化核电站构想[J].电信科学,2016,32(04):186-191.
[15]徐国彬,李建伟,张秉卓.数字化核电站的构建与实践[J].电子元器件与信息技术,2020,4(08):93-95.
[16]伍吉泽.数字核电功能规划与架构设计[J].中国核电,2017,10(03):348-354.
[17]干依燃,蔡鼎阳,赵千里,黄捷,肖韵菲.基于云平台的数字化核电厂关键技术研究[J].科技视界,2020(22):43-47.
[18] 潘保林,邹金强,毛志新,吴航.数字孪生技术在核电站的应用分析[J].中国核电,2020,13(05):587-591.
[19]王谦,刘洋.智能技术在核电领域中的应用探究[J].中国设备工程,2021(17):148-149.
[20]张陆洋,梅华悦.5G通信技术在核电的应用[J].电子技术与软件工程,2021(17):25-26.
[21]邱杰峰.“华龙一号”数字化转型的实践与探索[J].中国核电,2021,14(03):334-338+345.
[22]孙宇.数字化建造技术在先进核电工程建设中的应用[J].产业与科技论坛,2020,19(12):39-40.
[23] 孙奇,王理.智能核电技术发展与实践[C]//.智慧能源产业创新发展报告(2018),2018:207-225+468.
[24]中国电力企业联合会.火力发电厂智能化技术导则.T/CEC164-2018.
[25]华为与德勤(中国).全球能源转型及零碳发展白皮书.2021.
[26]国家电网国网能源研究院有限公司.能源数字化转型白皮书(2021).2021.
[27] 刘桂锋,聂云贝,刘琼.数据质量评价对象、体系、方法与技术研究进展[J].情报科学,2021,39(11):13-20.
[28]鲁刚,郑宽.能源高质量发展要求下核电发展前景研究[J].中国核电,2019,12(05):498-502.
[29]步才捷.IPv6到IPv6+从万物互联到万物智联[J].计算机与网络,2020,46(20):42-43.
[30]王飞跃,孙奇,江国进,谭珂,张俊,侯家琛,熊刚,朱凤华,韩双双,董西松,王嫘.核能5.0:智能时代的核电工业新形态与体系架构[J].自动化学报,2018,44(05):922-934.
[31]俞庆.综合能源服务四大类商业模式解析[J].新能源科技,2021(04):33-35.
[32]王烽权,江积海.跨越鸿沟:新经济创业企业商业模式闭环的构建机理——价值创造和价值捕获协同演化视角的多案例研究[J/OL].南开管理评论:1-30[2022-03-20].
http://kns.cnki.net/kcms/detail/12.1288.f.20211014.1503.002.html.
[33]Grieves M W. Product lifecycle management: the new paradigm for enterprises [J].International Journal of Product Development, 2005, 2(1):71-84.
[34]国务院国有资产监督管理委员会.国有企业数字化转型专题[OL].国资委网站,2022-02-04.
http://www.sasac.gov.cn/n4470048/n13461446/n15927611/index.html.
[35]伍浩松,李颖涵.法国启动所有核电反应堆的数字化克隆[J].国外核新闻,2020(10):11.
[36]黄文.碳达峰、碳中和背景下核能高质量发展面临的挑战和对策建议[J].中国工程咨询,2021(10):36-40.
[37]张铭阳.全球人工智能产业发展现状及发展趋势浅析[OL].科学中国网.2021-11-08.
http://science.china.com.cn/202111/08/content_41741866.htm.
注:该文已被“首届中国核能高质量发展大会”收为会议论文,并即将在《核科学与工程》杂志上刊登。